أرز شيراتاكي سوشي
ما هو سوشي أرز شيراتاكي؟ سوشي أرز شيراتاكي، المعروف أيضًا باسم "سوشي الأرز السحري" أو "السوشي الخالي من السعرات الحرارية"، هو نوع من السوشي المصنوع من أرز شيراتاكي بدلاً من أرز السوشي التقليدي. يُصنع أرز شيراتاكي من جذر نبات الكونجاك (Amorphophallus konjac)، والذي...
تفاصيل المنتج
ما هو السوشي الأرز شيراتاكي؟

سوشي أرز شيراتاكي، المعروف أيضًا باسم "سوشي الأرز السحري" أو "السوشي الخالي من السعرات الحرارية"، هو نوع من السوشي المصنوع من أرز شيراتاكي بدلاً من أرز السوشي التقليدي. يُصنع أرز شيراتاكي من جذر نبات الكونجاك (أمورفوفالوس كونجاك)، مما يجعله بديلاً منخفض السعرات الحرارية والكربوهيدرات وخالي من الغلوتين للأرز العادي. أرز شيراتاكي، المسمى أيضًا أرز الكونجاك، يشبه في مظهره الأرز العادي وله قوام مشابه. ومع ذلك، فإن أرز الكونجاك أكثر إشباعًا، كما أنه سهل التحضير بالماء المغلي فقط.
ما هي فوائد السوشي الأرز شيراتاكي؟
يقدم أرز السوشي شيراتاكي، الذي يتم مزجه بعناية مع دقيق الكونجاك ودقيق الأرز والماء، العديد من الفوائد لجسم الإنسان.
تعزيز صحة الأمعاء
تزيد الألياف الغذائية في القناة المعوية من حجم البراز، وتلين ملمس البراز، وتعزز بشكل فعال حركة الأمعاء وتقلل من الإمساك. بالإضافة إلى ذلك، توفر الألياف الغذائية الموجودة في دقيق الكونجاك أيضًا ركيزة نمو مثالية للكائنات الحية الدقيقة المعوية، وهو أمر مهم جدًا للحفاظ على توازن البكتيريا المعوية.
01
المساعدة في إنقاص الوزن
إن خصائص دقيق الكونجاك المنخفضة من حيث السعرات الحرارية والكربوهيدرات تجعله خيارًا مثاليًا لإدارة الوزن من وجهة نظر غذائية. إن محتواه العالي من الألياف الغذائية سوف ينتفخ عندما يلتقي بالماء في المعدة، مما يزيد من الشعور بالشبع في المعدة ويقلل من تناول الطعام اللاحق، وبالتالي يساعد في التحكم في إجمالي تناول الطاقة.
02
انخفاض نسبة السكر في الدم والكوليسترول
يمكن أن يعمل جلوكومانان الكونجاك على إبطاء امتصاص الطعام في الجهاز الهضمي، ويقلل من الارتفاع الحاد في نسبة السكر في الدم بعد تناول الطعام، ويساعد في الحفاظ على استقرار مستويات السكر في الدم. كما أنه يساعد على خفض مستوى الكوليسترول في الدم ويقلل من خطر الإصابة بأمراض القلب والأوعية الدموية، مثل أمراض القلب والسكتة الدماغية.
03
يوفر العناصر الغذائية الأساسية
من ناحية أخرى، يوفر دقيق الأرز الطاقة الأساسية والعناصر الغذائية الغنية مثل فيتامينات ب والمعادن لدعم الأداء اليومي للجسم. كما يلعب الماء، مصدر الحياة، دورًا رئيسيًا في سوشي أرز شيراتاكي، حيث يساعد في الحفاظ على توازن الماء في الجسم، وتعزيز التمثيل الغذائي وطرد الفضلات والسموم من الجسم.
04
مواصفات السوشي الأرز شيراتاكي
| مكونات |
دقيق الكونجاك المنقى، دقيق الأرز، الماء |
| أسماء أخرى |
أرز السوشي المعجزة، أرز السوشي الفوري |
| النكهات |
يمكننا تخصيص نكهات مختلفة بناءً على متطلبات العملاء عن طريق إضافة مكونات طبيعية مثل ألياف الشوفان أو الجزر الأربعة أو دقيق السبانخ أو دقيق اليقطين أو دقيق الأعشاب البحرية أو دقيق البازلاء أو البروتينات لصنع نكهات مختلفة وسوشي أرز شيراتاكي المغذي. |
| لون | أبيض أو أصفر فاتح، أخضر، أسود، أرجواني |
| صفات |
غني بالألياف الغذائية، خالٍ من الجلوتين، مناسب لنظام الكيتو الغذائي، أسهل في الهضم، طعم أفضل، طعام نباتي، سهل التناول والتحضير |
| الخدمات المتاحة |
خدمات OEM&ODM عبر الإنترنت 7*24 |
| المواصفات المتوفرة | 80 جرام، 100 جرام، 200 جرام، 500 جرام، 1 كجم، 5 كجم، 10 كجم |
| التعبئة والتغليف المتاحة | أكياس قائمة، أكياس مسطحة، صناديق ورقية، أكياس شفافة مع ملصقات، أكياس ورق كرافت |
| الحد الأدنى لكمية الطلب |
3000 قطعة للأكياس الشفافة |
| موعد التسليم |
15-30أيام |
| مدة الصلاحية | 12 شهرا |
| تخزين |
قم بتخزينه في مكان بارد وجاف، ودرجة حرارة الغرفة جيدة، واحفظه بعيدًا عن أشعة الشمس المباشرة. |
كيفية التحضير؟
يعد السوشي الأرزي شيراتاكي منتجًا جاهزًا للأكل مناسبًا لمجموعة متنوعة من المناسبات، مثل العمل والمدرسة والتخييم والرياضات الخارجية وما إلى ذلك!
افتح العبوة واسكب أرز الكونجاك في الوعاء.
انقعيها في ماء ساخن أو اطهيها في ماء مغلي لمدة 10-12 دقيقة.
تم الانتهاء من الأرز.
نصائح: أضيفي الأطباق الجانبية المفضلة لديك، اصنعيها على شكل لفافة ثم قطعيها على شكل السوشي.
يمكنك أيضًا البحث عن وصفة السوشي الأرز المثالية عبر الإنترنت.

طريقة عمل أرز شيراتاكي
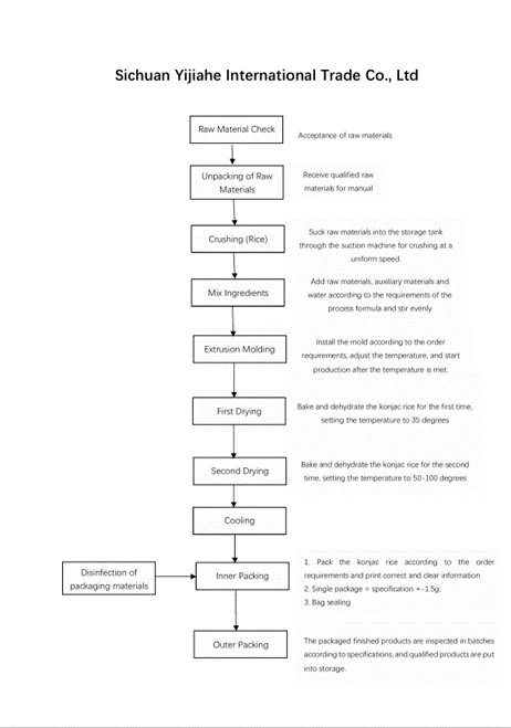
بعد سنوات من البحث والتطوير التقني، يمتلك مصنعنا 12 خط إنتاج أوتوماتيكي، والذي يمكنه الوصول إلى إنتاج يومي يبلغ 80 طنًا ويمكنه تلبية طلب السوق بشكل مثالي. فيما يلي تدفق الإنتاج المحدد:
1. قبول واستلام المواد الخام:
قبول المواد الخام للتأكد من أنها تلبي معايير الجودة الصارمة لدينا. استلام المواد الخام المؤهلة وإعدادها لعملية الإنتاج.
2. تفريغ المواد الخام يدويًا.
استخدم آلة الشفط لشفط المواد الخام إلى خزان التخزين. قم بسحق المواد الخام بسرعة موحدة من خلال آلة الشفط لضمان حجم الجسيمات الموحد.
3.الخلط:
أضف دقيق الكونجاك ودقيق الأرز والماء بدقة وفقًا لمتطلبات وصفة العملية. استخدم الخلاط لخلط المكونات بالتساوي للتأكد من خلطها بالتساوي.
4. القولبة بالبثق:
قم بتثبيت القوالب وفقًا لمتطلبات الطلب للتأكد من تثبيت القوالب بشكل صحيح. اضبط درجة حرارة القالب وابدأ الإنتاج بعد أن تصل درجة الحرارة إلى المستوى القياسي.
5. خبز أرز الكونجاك وتجفيفه:
اخبزي أرز الكونجاك وجففيه للمرة الأولى، واضبطي درجة الحرارة على 35 درجة للتجفيف الأولي. ثم اضبطي درجة الحرارة على 50-100 درجة لإزالة الرطوبة بشكل أكبر وتحقيق الجفاف المطلوب.
6. التعبئة والتغليف والتسمية:
قم بتعبئة أرز الكونجاك بعد تبريده تمامًا وفقًا لمتطلبات الطلب، ويجب أن يكون وزن كل عبوة وفقًا للمواصفات، مع خطأ لا يزيد عن ±1.5 جرام. اطبع وألصق ملصقات المعلومات الصحيحة والواضحة، بما في ذلك معلومات المنتج وتاريخ الإنتاج ومدة الصلاحية وما إلى ذلك. قم بإجراء عمليات التعبئة والختم للتأكد من أن العبوة محكمة الغلق.
7. فحص المنتج النهائي والتخزين:
إجراء فحص الدفعات على المنتجات النهائية المعبأة للتحقق مما إذا كانت جودة التعبئة والتغليف ووزن المنتج ومعلومات الملصق وما إلى ذلك تلبي المتطلبات. وضع المنتجات المؤهلة في التخزين لضمان التخزين الآمن للمنتجات.
8. مراقبة الجودة والتسجيل:
تطبيق معايير مراقبة الجودة بشكل صارم طوال عملية الإنتاج لضمان جودة المنتج. تسجيل المعلمات والعمليات الرئيسية في عملية الإنتاج من أجل التتبع والتحسين المستمر. إذا كانت لديك أي احتياجات، فلا تتردد في الاتصال بنا.اتصل بنايمكننا توفير أنواع مختلفة من الأطعمة، مثللآلئ الكونجاك الأرزيةومعكرونة الأعشاب البحرية المجففة شيراتاكي.

التعليمات
س: ما هو التجارة الخارجية السريعة؟
س: هل أرز الكونجاك جيد للسوشي؟
س: هل يمتص أرز شيراتاكي السوشي الماء؟
س: هل طعم السوشي الأرز شيراتاكي يشبه الأرز؟
س: هل من الآمن تناوله كل يوم؟
س: ما هي الآثار الجانبية لسوشي أرز شيراتاكي؟
س: هل هذا الأرز الخاص يرفع نسبة السكر في الدم؟
س: هل يسبب أرز شيراتاكي الانتفاخ؟
س: هل أرز شيراتاكي السوشي جيد لنظام غذائي منخفض الكربوهيدرات؟
الوسم : سوشي أرز شيراتاكي، مصنعو سوشي أرز شيراتاكي في الصين، موردون، مصنع
إرسال التحقيق






